Big data analytics visualizing. Data science and big data technology on virtual screen
News

Parallel Launches FindAll API for Custom Web Datasets

2 minute read
Michelle Hawley avatar
By
SAVED
Parallel's' new natural language query tool transforms web data into structured datasets for enterprise users.

Key Takeaways

  • Natural language querying. Users create custom datasets from web data with simple queries.
  • Advanced entity matching. FindAll identifies, validates and enriches entities across complex criteria.
  • Enterprise-grade accuracy. Data teams and analysts gain higher recall and fresher data versus static datasets.

Parallel Web Systems announced the launch of FindAll API. The new offering, part of the company's Web Agent API suite, allows users to create custom databases from web data using natural language queries. According to the company, the tool is designed to replace static datasets with on-demand, personalized information.

The FindAll API is available immediately through the Parallel Developer Platform. The company offers two versions: FindAll Pro with 61% recall and FindAll Base with 30% recall, which Parallel claims is the most cost-effective option on the market. 

An example of a FindAll query
An example of a FindAll query

Table of Contents

FindAll API's Core Features

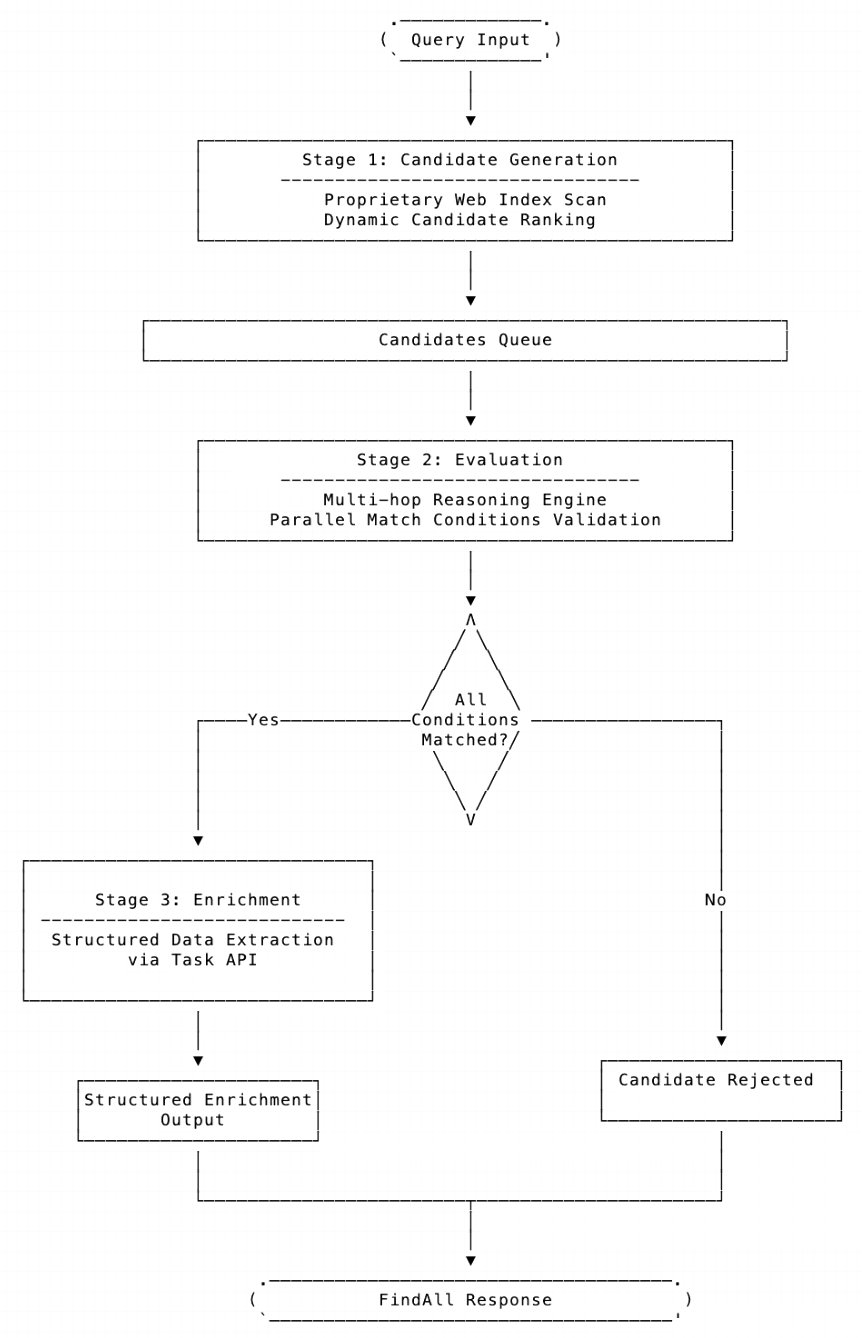
According to Parallel, the FindAll API uses a three-stage pipeline to deliver results:

Feature/CapabilityHow It Works 
Candidate Generation Searches proprietary web index for entities matching query criteria
Match Evaluation Uses multi-hop reasoning to validate candidates against conditions
Structured Enrichment
Extracts additional fields via Task API for matched entities
Verification Framework Provides citations, reasoning and confidence scores
FindAll Pro
Premium version with 61% recall rate
FindAll Base
Lower-cost version with 30% recall rate

Related Article: The Billion-Dollar AI Lab With No Website: Inside Project Prometheus

How FindAll Works

FindAll executes a three-stage pipeline optimized for both coverage and efficiency: 

  1. Generate Candidates From Web Data
  2. Evaluate Against Match Conditions
  3. Extract Structured Enrichments

How FindAll Works
Parallel

Why the Timing Matters

AI search tools threaten traditional web traffic models while creating demand for structured data solutions.

The implicit agreement between publishers and search engines is breaking down as AI tools synthesize content directly. One major history website, for example, saw traffic plummet 25% after appearing in Google's AI Overviews. And of the traffic making it to sites, experts say much of it is AI scraper bots, not human browsers. One software company reported that 1 in 50 visitors to their website is AI — up 4x compared to the beginning of the year. 

In this new search landscape, organizations increasingly leverage unstructured data for insights. But this move if not without security concerns. Industry experts note that AI-generated development often outpaces security oversight, creating compliance risks, particularly in regulated industries.

Parallel's FindAll API enters this environment with a focus on converting natural language queries into structured datasets from web data. The company positions its offering as a solution for Fortune 500 companies and AI-first businesses seeking to replace static datasets with custom, up-to-date information.

FindAll’s Ideal Users & Use Cases 

  • Data teams seeking custom datasets from web sources. FindAll offers a more efficient alternative to static data dumps and patchwork scraping tools.
  • Sales and business development professionals researching prospects. Go-to-market teams can use FindAll to identify and qualify leads at scale, using complex search criteria without writing code.
  • Investment analysts researching acquisition targets and market trends. Analysts can use FindAll to discover and monitor early-stage companies, track competitive activity or validate theses about shifting market dynamics.

Related Article: State of AI: 5 Insights Every Enterprise Leader Should See

Who Is Parallel?

Parallel offers a workflow automation platform aimed at compliance and onboarding teams, primarily serving regulated industries like financial services. The company is based in the United Kingdom.

Digitizing Compliance, End to End

Parallel's platform enables organizations to digitize and automate complex onboarding and compliance processes. According to the company, its solution integrates with existing systems, manages document collection and approval workflows and provides audit trails to support regulatory requirements. The product is designed to manual effort and improve process transparency.

Learning Opportunities

Parallel’s Niche in a Crowded Market

Parallel operates in the workflow automation and compliance technology market, with a focus on regulated sectors. The company targets mid-sized and large enterprises that require streamlined onboarding and compliance processes. The company asserts that its platform can help reduce risk and accelerate client onboarding.

About the Author
Michelle Hawley

Michelle Hawley is an experienced journalist who specializes in reporting on the impact of technology on society. As editorial director at Simpler Media Group, she oversees the day-to-day operations of VKTR, covering the world of enterprise AI and managing a network of contributing writers. She's also the host of CMSWire's CMO Circle and co-host of CMSWire's CX Decoded. With an MFA in creative writing and background in both news and marketing, she offers unique insights on the topics of tech disruption, corporate responsibility, changing AI legislation and more. She currently resides in Pennsylvania with her husband and two dogs. Connect with Michelle Hawley:

Main image: Song_about_summer | Adobe Stock
Featured Research